暑假将至,寒暑假硕士将何去何从
暑假的脚步越来越近,很多参与寒暑假硕士/博士课程的新生和老生都陷入了疑惑,这个暑假还能正常上课吗?在全球遭受COVID-19影响的当下,留学生对未来存在很多疑虑:他们还能不能像往常一样利用暑假时间去学校上课,正常修学分累积课时呢?如果出入境还在管控当中,那么国外院校的网络授课方式会不会影响学历学位认证?毕业回国后,找工作会不会受到影响?
一、这个暑假能不能出国?
以泰国北清迈大学为例,学校时刻关注泰国国家和教育部政策,随时根据政策变动而调整教学工作,由于暑假小学期的远程授课已经积累了一定经验,现在学校准备了双方案:一),如果到7月份暑假来临还是不客观的话就依旧采取网络授课形式,学校始终以保障学生安全为最前提;二),如果到暑假可以入境且没有风险的话,那么学校就是正常开课,组织学生正常修学分赶驴网www.ganlv5.com。
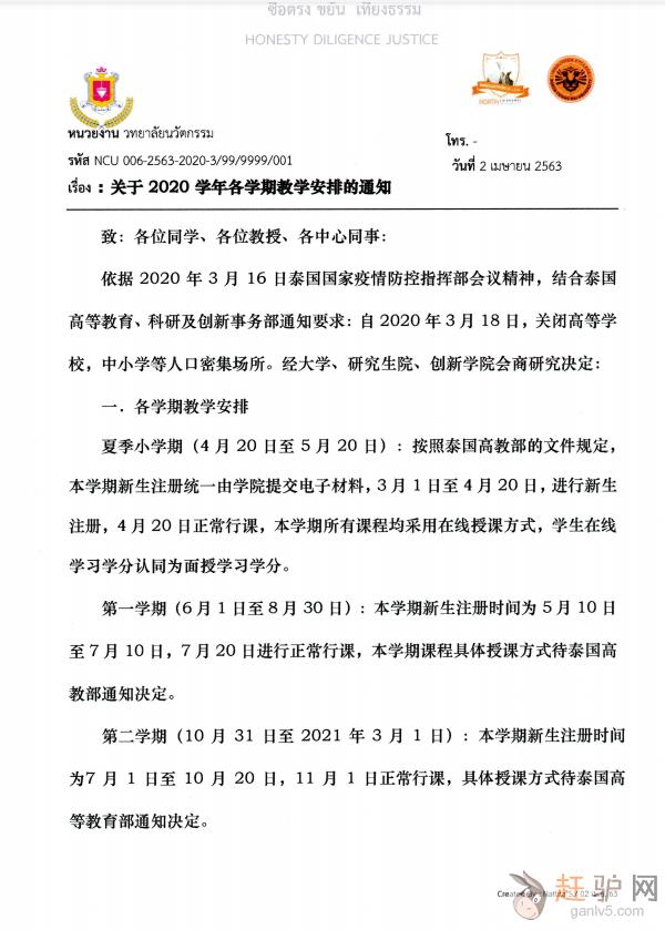
大家可以参考一下暑假小学期的教学工作安排~
二、网络远程授课会不会影响留服认证,毕业就业怎么办?
如今,很多国外院校都采取了网上授课方式,有许多留学生担心,这是否会影响他们将来的学历学位认证?学生之所以产生这样的担忧,是因为按照2018年公布的《教育部留学服务中心国(境)外学历学位认证评估办法》,通过跨境远程教育方式获得的国(境)外学历学位证书和高等教育文凭暂不在教育部的认证范围。
对此,教育部留学服务中心主任程家财强调:“由于受到新冠肺炎疫情的影响,国(境)外部分高校实施网上教学,凡是属于这种情况,申请人在申请国(境)外学历学位认证时,其所学的网上课程不会影响其学历学位认证赶+驴+网。除此以外,凡涉及远程课程的国(境)外学历
学位认证仍按原标准执行。”
如今,教育部留学服务中心在海外留学人员回国就业、创业等方面将积极提供帮助和服务g a n l v 5 c o m。程家财表示,中心将举办两场留学回国人员招聘会。一场是网上招聘会,将在上半年举办,这项活动正在筹备之中,预计在6-7月举办g+a+n+l+v+5+c+o+m。一场是现场招聘会,将在下半年10-11月举办。预计两场招聘会参加招聘单位(主要包括高校、科研单位、企事业单位、金融机构)超过500家,招聘岗位在5000个左右赶_驴_网。中心还会通过中国留学网向国内外留学人员及时发布高校、科研单位、企事业单位招聘信息。
三、如果可以正常出境学习,那么会有怎么样的体验呢?
北清迈大学一直以培养学生的仁义道德为座右铭,注重培养和提升学生的个人修养和实践能力,教育学和工商管理专业都属于学校重点学科,并参与清迈市政府的人才引进计划,学生毕业后不仅可以在中国就业,也可以选择在泰国就业;学校会从各个方面关怀毕业生的就业情况,除了有校内招聘会还会分享一些合作企业的招聘信息供大家参考g.a.n.l.v.5.c.o.m。
写在最后:无论面对什么样的难题和情况,我们总会找到解决的办法,不要轻易放弃,尤其是自身的成长~

职称存档、考研存档、考试存档档案丢了怎么办退休档案丢失可以补吗存档证明出具商调函专业代理疑难超龄退休,工龄认定,档案整理北京考研、职称评定、教师、代理人人事档案存档非京籍档案调京档案存档疑难档案死档激

解决夫妻两地同意接收函,当天即开。从业时间长,经验丰富,可指导各项流程。详情请电话咨询。提供全国各大城市落户咨询服务,为您节省时间,节省精力,流程明确,一步到位。正规人力资源公司,从业8年以上。可实地

北京市15270196658平谷区抽化粪池清理平谷区抽化粪池清洗平谷区抽化粪池清淤平谷区抽化粪池疏通专业北京市抽化粪池清理化粪池清理疏通清洗清淤服务北京市管道疏通北京市管道清洗北京市管道清淤北京市管道

北京专业人事代理机构。拥有北京市人力资源和社会保障局颁发的人力资源许可证及劳务派遣许可证,有人事权及集体户口地址,可代缴补缴社保,公积金,个税等。可提供企业完整人事代理服务,包含工作**新办、变更,续

北京专业人事代理机构。拥有北京市人力资源和社会保障局颁发的人力资源许可证及劳务派遣许可证,有人事权及集体户口地址,可代缴补缴社保,公积金,个税等。可提供企业完整人事代理服务,包含工作**新办、变更,续

本工作室全天代做平面图,立体图,工程 图,机械图等一切图纸

1.长期代设计各种CAD工程图、施工图、上下水图、强弱电图、消防、逃生图、草图CAD标准化、抄图。2.CAD图输出:将三维图转化为二维加工、施工图纸。包括机械工装夹具、检具、各种机构、中小型设备、

全国性人才中心,专业办理各种档案问题。夫妻两地分居档案同意接收函。入职档案新建,档案人才流转。自持档案激活。1、入职档案办理2、档案丢失补办3、学籍档案转换为人事档案4、全国档案流转5、开具存档证明

档案全国流转 死档激活 新建档案 考研存档证明

北京市15270196658平谷区抽化粪池清理平谷区抽化粪池清洗平谷区抽化粪池清淤平谷区抽化粪池疏通专业北京市抽化粪池清理化粪池清理疏通清洗清淤服务北京市管道疏通北京市管道清洗北京市管道清淤北京市管道

通州区1527019.6658抽化粪池高压清洗吸污车快速上门清理化粪池清理通州区抽化粪池抽化粪池通州区抽化粪池清理化粪池通州区抽化粪池高压清洗污水池下水道疏通清洗清淤清理服务通州区抽化粪池高压清洗污水

北京l5270l96658大兴区抽化粪池高压清洗吸污车专业清理化粪池北京大兴区抽化粪池抽化粪池北京大兴区抽化粪池清理化粪池北京大兴区抽化粪池化粪池清理北京大兴区抽化粪池高压清洗污水池下水道疏通清洗清淤

北京专业人事代理,代理各公司人事档案开户,档案商调函

随迁随调档案同意接收函 死档激活 新建档案

工作室长期代设计各种平面立体工程机械图

1.长期代设计各种CAD工程图、施工图、上下水图、强弱电图、消防、逃生图、草图CAD标准化、抄图。2.CAD图输出:将三维图转化为二维加工、施工图纸。包括机械工装夹具、检具、各种机构、中小型设备、

1.长期代设计各种CAD工程图、施工图、上下水图、强弱电图、消防、逃生图、草图CAD标准化、抄图。2.CAD图输出:将三维图转化为二维加工、施工图纸。包括机械工装夹具、检具、各种机构、中小型设备、

(个人档案服务)1.档案存放调档入京2.解决疑难档案(新建档案、自持档案激活、档案补齐材料等)3.人事档案调转手续4.接收零星材料归档(死挡激活)5.办理档案商调函、存档证明、同意接受函(夫妻关系调户

比如北京的“人才引进”政策,该政策规定申请人的配偶及子女也可解决户口,在办理配偶随调户口时,按照干部身份或工人身份随调,就需要提供在北京工作单位开具的档案同意接收函。比如解决干部夫妻两地分居的政策,这

一般档案出现问题有两种,一种是材料缺失,一种是当年毕业没有做干部身份认定或者工人身份认定,具体怎么解决要根据你自身的情况而定。档案激活新建档案档案身份处理报到证补办各种档案问题处理


加拿大留学生签证十九年专业签证公司,十九年签证专家亲自办理加拿大留学生签证,指导准备材料,提供所有中文资料翻译,填写申请表格,预约递交申请材料,专人陪同递交申请材料。受理加拿大留学生签证拒签再签...

专门办理已经获得国外院校入取通知书申请留学生签证...
学制两年,双语授课短期出国,留服认证一手项目,无需任何多余费用正规项目,官网可查...
学制1.5-2年中文授课,无需语言成绩寒暑假出国,疫情期间国内网课留服认证,正规项目性价比极高,无需多余费用...
1-1.5年超短学制双语授课,无需语言成绩疫情期间国内远程授课留服认证,正规项目一手对接项目,无需多余费用...

开设专业:MBA(5大研究方向:战略管理、人力资源管理、金融管理、工程管理、教育管理)学制:2年授课语言:俄文授课(全程中文同声传译,没有语言要求,听课无障碍)授课方式:集中授课(无需全脱产)毕业颁发:俄罗斯人民友谊大学MBA硕士学位证书,回国可留服认证┃留学生近况┃...
泰国留学隐隐成为趋势,不仅因为其西式的教育体制和教育质量,也因为它相对于欧美学校低很多的学费和生活开销。而曼谷和清迈作为泰国第一、二大城市,成为广大留学生首先选择和考虑的地方,小编将用2张的篇幅来分别介绍一下曼谷和清迈的物价,让大家有个更深更详细的了解。...

泰国北清迈大学寒暑假硕士/博士7月批次招生中免雅思 材料审核制入学 中英文双语授课 无语言压力无需脱产 寒暑假集中学习 学历受中国教育部认可 可做留服认证积分落户/评职称/继续升学 无压力...

然后近几年随着上班族学位提升需求量越来越大,面对拖家带口+无法脱产出国学习的窘境,集中授课制的泰国留学似乎为大家打开了一扇大门,成为很多上班族出国留学的新选择。...

暑假将至,寒暑假硕士将何去何从暑假的脚步越来越近,很多参与寒暑假硕士/博士课程的新生和老生都陷入了疑惑,这个暑假还能正常上课吗?在全球遭受COVID-19影响的当下,留学生对未来存在很多疑虑:他们还能...